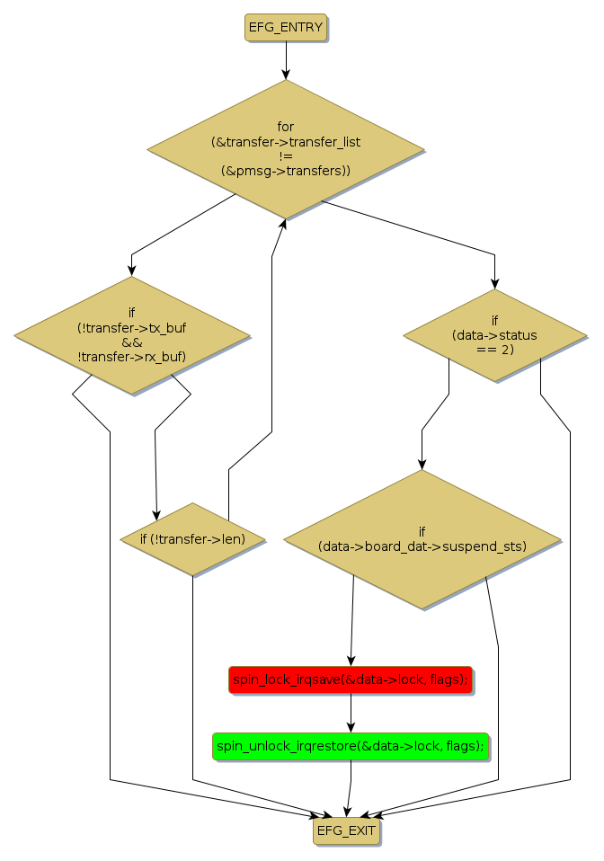
Instance Verification Kit (IVK)
spin lock @ [14585+38+/linux-3.19-rc1/drivers/spi/spi-topcliff-pch.c]
Instance Signature: lock
|
The Matching Pair Graph:
|
|
Function Name
|
Control Flow Graph (CFG)
|
Events Flow Graph (EFG)
|
Source Correspondence
|
|
pch_spi_transfer
|
|
|
[13205+16+/linux-3.19-rc1/drivers/spi/spi-topcliff-pch.c]
|